-
當前位置:
首頁
- >
資訊中心
- >
行業資訊
- >
MOS管FHP120N7F6A可替代HY1906等三款型號參數,專用于12V車載逆變器!
MOS管FHP120N7F6A可替代HY1906等三款型號參數,專用于12V車載逆變器!
文章作者:飛虹電子
瀏覽量:6032
類型:行業資訊
日期:2022-03-03 14:07:14
分享:
平替這個詞經常會出現在化妝品行業上面,實際上在電子元氣件的行業中也是存在平替的需求。對于12V車載逆變器這款產品已經有非常多的廠家希望可以尋求到比較優質可平替HY1906型號參數的MOS管。
為何?因為近期電子行業不僅受到疫情等問題影響,也受到像烏克蘭戰局這類型的不穩定因素影響。當然是需要建立一個國內穩定的供應鏈才能保證工廠生產不受影響,而且MOS管在國內發展已經非常成熟了。
比如上文所說的HY1906型號參數的MOS管在國內就可以選擇FHP120N7F6A的型號參數來進行平替。為何?
廢話少說,直接上FHP120N7F6A場效應管型號參數:
先看最核心的電流、電壓參數,120N7F6A場效應管的最高漏極-源極直流電壓為70V,在TC=25℃下,其連續漏極電流為120A,在TC=100℃下,其連續漏極電流為80A。
最大脈沖漏極電流(IDM ):480(A);靜態導通電阻(typ):VGS=10V則為5.4mΩ;反向傳輸電容:24pF。
相信電子工程師已經從以上參數得到自己的答案了,當然除了參數能達到外是不夠的,HY1906替代型號起碼還需要有穩定的供應。
FHP120N7F6A穩定的供應可難不倒已經專注研發生產19年的飛虹MOS管生產廠家,它作為MOS管源頭廠家生產的產品,是可以穩定生產提供替換HY1906型號參數的場效應管。
除以上的優點外,FHP120N7F6A場效應管還采用SGT工藝來獲得出色的RDSON導通內阻和優秀的品質因子FOM(RDSON*Qg),可實現快速硬開關和有效提高了轉換效率,HY1906替代型號并擁有優異的抗短路脈沖電流性能。
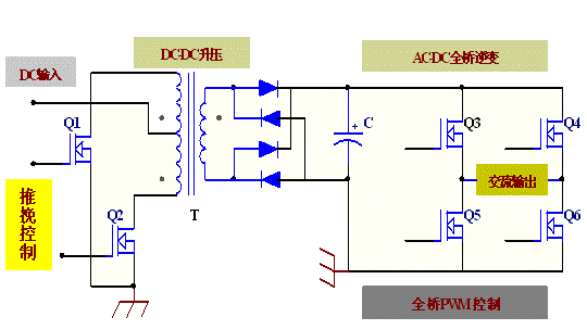
飛虹電子作為長期專注電子元器件領域的產品研發以及產品提供,目前新產品FHP120N7F6A除了可專用12V車載逆變器外,還能應用于電動自行車無刷直流電機控制器、各類高頻開關電源、戶外儲能電源、BLDC電機驅動(48V電動車控制器)、DC/DC轉換器、UPS等產品。
同型號不同封裝的TO-263(FHS120N7F6A)、TO-252(FHD120N7F6A)產品可應用于負載開關和BMS保護板。
選擇可替代HY1906、HYG065N07NS1P、FHP100N07C型號參數的場效應管,飛虹半導體已獲得實用專利及發明15項,并與中山大學、中科院合作研發GaN器件。除提供免費試樣外,更可根據客戶需求進行量身定制MOS管產品。直接百度輸入“飛虹電子”即可找到我們,免費試樣熱線:400-831-6077。
熱門標簽:HY1906替代型號