-
當前位置:
首頁
- >
資訊中心
- >
行業資訊
- >
FHP120N08B場效應管替換HY3408MOS管型號參數,適用逆變電源!
FHP120N08B場效應管替換HY3408MOS管型號參數,適用逆變電源!
瀏覽量:5482
類型:行業資訊
日期:2022-08-04 16:22:56
分享:
依據國金證券的行業深度研究,到2025年中國電源市場可能會達5400億元,其中逆變器到2025年全球市場達1550億元。意味著,未來中國的電源市場還是會繼續穩健增長的,但增長的是否是你的電源廠,取決于你的產品質量。
尤其是逆變電源廠家,在研發產品時一定要注意MOS管的選用,在國產替代的選擇中,一定要選擇質量優良的廠家。
對于市場中HY3408場效應管是有常用于逆變電源的,究竟要如何選擇比較好的國產廠商進行替代呢?
考慮優質的MOS管一定是具備眾多特點的,比如適合逆變電源使用的可考慮100% EAS測試,100% Rg測試,100% DVDS測試,高雪崩耐量,FHP120N08B場效應管替換HY3408MOS管型號可靠性高,低Qgd,低RDSon等產品特點。
符合以上特點的優質國產MOS管,還能替代HY3408場效應管的,我們一般優先推薦逆變電源廠家使用FHP120N08B型號。
究竟為何推薦這一款120A、80V電流、電壓MOS管的FHP120N08B國產MOS管替代HY3408場效應管在逆變電源使用呢?
除上述符合的特點外,這款優質FHP120N08B國產場效應管還具備的產品參數有:120A、80V的電流、電壓,RDS(on) = 4.8mΩ(typ) @VGS = 10 V,最高柵源電壓@VGS =±20 V。
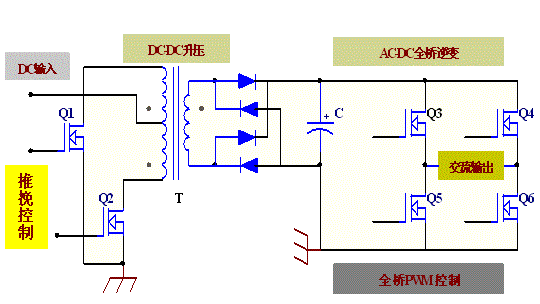
FHP120N08B為N溝道增強型場效應晶體管,FHP120N08B場效應管替換HY3408MOS管型號采用先進的trench工藝來獲得優秀的FOM(RDSon*Qg),可廣泛使用在逆變電源、直流電機控制、功率開關上。其它mos管品牌替代型號:HY3408、120N08、HY3208。
FHP120N08B的封裝形式是TO-220。這款產品參數:Vgs(±V):20;VTH(V):3;ID(A):120A;BVdss(V):80V。
綜合以上的產品參數,場效應管代換建議用飛虹國產型號:FHP120N08B型號參數來替代HY3408型號。
80V、120A 的MOS管代換使用,選對型號很重要。飛虹半導體的MOS管已經廣泛應用于逆變電源行業、電源電路、智能家居、新能源電子等領域,為國內的電子產品廠家提供了優質的產品以及配套服務。除提供免費試樣外,更可根據客戶需求進行量身定制MOS管產品。直接百度輸入“飛虹電子”即可找到我們,免費試樣熱線:400-831-6077。
熱門標簽:FHP120N08B場效應管替換HY3408MOS管型號